правила проектирования и советы по разводке электрики
Разводка в доме – это целая система проводов, электроустановок и защитных механизмов, от правильного монтажа которых зависит комфорт и безопасность жильцов.
Если схема электропроводки в частном доме составлена правильно, с учетом требований ПУЭ и других нормативных документов, опасаться нечего – в комнатах всегда будет свет, тепло, а электрические приборы не сломаются от скачков напряжения или короткого замыкания в сети. Поэтому проектированию электрики стоит уделить особое внимание.
Предлагаем разобраться во всех тонкостях этого процесса. В статье обозначены общие требования к проектированию электросети, приведены практичные советы по выбору проводов, а также подробно рассмотрены типовые схемы разводки электрики.
Кроме того, мы подготовили обзор частых ошибок, учет которых поможет избежать недочетов в разработке и монтаже сетей электроснабжения.
Содержание статьи:
Общие правила проектирования электросети
Когда электроприборов было мало, а для освещения хватало нескольких лампочек на 40-60 Вт, для устройства системы электроснабжения составлялась примитивная схема, включающая несколько выключателей и розеток.
Сейчас, с появлением большого количества энергозависимых бытовых приборов, в схему обязательно включают набор защитных устройств, а электросеть делят на несколько контуров, подключенных к отдельным автоматам.

Только в одной кухне может подключаться до десятка устройств, 2-3 из которых – мощные агрегаты, требующие выделенных электролиний с кабелем увеличенного сечения и отдельных розеток
Если продумать все нюансы расположения электропроводки в частном доме, с учетом использования медного провода, она прослужит не менее 20 лет. Обычно схему составляют вместе с проектированием нового дома или перед капитальным ремонтом.
Начать следует с указания мест установки таких элементов, как:
- розетки;
- выключатели;
- распределительные коробки;
- осветительные устройства;
- мощные бытовые приборы;
- электрощиток.
На этом же этапе следует определиться со способом прокладки кабелей – открытым или закрытым. В домах с оштукатуренными стенами обычно используют закрытый способ, с деревянными – открытый.
Какую бы схему вы не использовали, существует ряд правил, от которых отступать нельзя. Они прописаны в нормативной документации, а их эффективность доказана десятилетиями.
Вот несколько важных аксиом электромонтажа, которые потребуются и для составления схемы:
Галерея изображений
Фото из

Кабельно-проводниковая продукция, соединяющая электроустановки с автоматами защиты, должна располагаться горизонтально или вертикально. Так будет легче определить местоположение каждого провода, проложенного закрытым способом, при дальнейшем ремонте

При прокладке провода нельзя его поворачивать под острым или тупым углом, любой поворот линии должен равняться 90°. От распределительных коробок и щитов провода также отходят под прямым углом, диагональное расположение для сокращения расстояния и экономии материала запрещено

Нельзя располагать провода в непосредственной близости к оконным и дверным проемам, нишам и порталам. Минимальное расстояние от штроб и кабелей, проложенных открытым способом, – 15 см. Соответственно, розетки и выключатели должны находиться также на расстоянии не менее 15-20 см

Оптимальное расстояние от розеточного блока до «чистого пола» – 30-40 см. Исключение составляют силовые розетки, установленные в рабочей зоне на кухне, а также в ванной комнате, для фена или бритвы. Их монтируют над столом или раковиной – для удобства пользования

Установку розеток для компьютерной техники и телевизоров нужно продумать заранее, определив их место расположения. Для экономии места рекомендуем использовать современные модульные блоки с сетевыми, телевизионными разъемами и розеточными группами

Чтобы снизить нагрузку на розеточную линию, мощные бытовые приборы подключают к отдельным контурам. Для этого около бойлеров, электродуховок, кондиционеров, электрических плит, стиральных машин устанавливают отдельные розетки – по одной для каждого устройства

Распределительный электрощиток с устройствами защиты устанавливают на высоте, удобной для обслуживания – примерно на расстоянии 150-170 см от пола. Такая высота служит дополнительной страховкой от проникновения в щит маленьких детей

Оборудуя разводку на кухне, обязательно следует учитывать расположение газовой трубы, которая обычно проходит вдоль наружной стены. По правилам безопасности и монтажа электроустановок, минимальное расстояние от электролинии или розетки до трубы газа – 20 см
Провода расположены параллельно или перпендикулярно полу/потолку
Угол поворота проводов строго прямой
Расстояние от электролинии до дверей и окон
Удаленность блока розеток от пола
Розеточные блоки для оргтехники и видеоаппаратуры
Выделенные контуры для мощной техники
Высота установки распределительного щита
Расположение электролиний относительно газовой трубы
Кроме правил, следует учитывать и личный комфорт. Например, у двуспальной кровати обычно монтируют две розетки – по одной с каждой стороны.
Выключатели располагают на высоте 80-90 см от пола. В больших холлах, коридорах, комнатах .

Для экономии электроэнергии на лестницах, ведущих на второй этаж или на чердак, устанавливают светодиодные светильники с датчиками движения, которые включаются только в присутствии человека
Обязательно следует заземлять все металлические розетки и предметы, связанные с электролиниями. Для заземления в электроустановках используется третья жила кабеля – провод в желто-зеленой изоляции.
Рекомендации по выбору проводов
В домах из кирпича, газобетонных блоков, шлакоблоков необходима внутренняя отделка стен, а значит, для прокладки проводов используют скрытый способ.
Чтобы обеспечить дополнительную защиту, а в случае ремонта быстро заменить кабель, его помещают в негорючего полимера.

В домах из бруса или оцилиндрованного бревна для сохранения ретро стиля используют открытый способ прокладки проводов, приобретая декоративную продукцию – скрученную проводку, ролики, стилизованные выключатели и розетки
Чтобы правильно , специалисты производят расчеты, связанные с определением нагрузки.
Однако, опираясь на типовые схемы и многолетний опыт, квалифицированные электромонтажники придерживаются следующих параметров:
- осветительные контуры – 3*1,5 мм² или 3*2 мм²;
- розеточные группы – 3*2,5 мм²;
- электроплита/духовка – 3*4 мм²;
- кондиционер – 3*2,5 мм², для приборов приборы мощнее 5 кВт – 3*4 мм²;
- отопительные котлы – 3*4 мм² и более (по рекомендациям производителя).
Оптимальный тип кабеля – медный трехжильный: ВВГнг, ШВВПнг. Использовать провода с сечением меньше указанного нельзя, так как они не будут соответствовать нагрузке и начнут плавиться, создавая опасную ситуацию.
Разбор схем электропроводки
Рассмотрим несколько типовых схем, которые используют при строительстве или капремонте. Все варианты объединены наличием защитной группы: делением разводки электрики на контуры, каждый из которых подключен к отдельному автомату.
Вариант #1 – общая схема-план для всего дома
Это не монтажная схема, а перечисление всех электроустройств, которые планируется расположить в доме. По ней можно вычислить, сколько потребуется автоматов и , подсчитать общее количество электролиний, ведущих к щиту.
Здесь следует указать тип питающей сети, чтобы правильно выбрать кабель. Для 3-фазной сети берут 5-жильный кабель, для 1-фазной – 3-жильный.

За часть устройств отвечает организация, поставляющая электроэнергию в дом. Это электросчетчик и входное устройство защиты, которые обычно устанавливаются на наружной стене дома или на столбе, подводящем кабель (+)
Электрощит располагают в отдельном помещении внутри дома, в коридоре, в находящемся рядом гараже. Там же устанавливают стабилизаторы напряжения и резервный генератор, который снабжает дом электроэнергией в периоды отключения централизованной линии.
Для удобства обслуживания двух- или трехэтажного особняка на каждом этаже также . Все распределительные щиты подключены к вводному кабелю – медному проводу с сечением 15-35 мм².

На устройствах защиты экономить не стоит: рекомендуется установить УЗО на каждый розеточный контур, автоматы на световые линии для каждой комнаты, а также для кондиционеров, котла отопления, системы «теплый пол» и др.
Если в отдельной комнате планируется расположить несколько светильников и розеток, то на входе нужно смонтировать . В ней соединяют вводный кабель с линией освещения и розеточной группой.
Вариант #2 – образец монтажной схемы
Чтобы начертить монтажную схему, нужно взять план дома и обозначить на нем места установки электроустройств.
Этот документ становится основой для составления сметы – по нему легко сосчитать не только количество выключателей, розеток и дополнительных материалов, но и подсчитать метраж проводов.

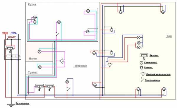
Монтажная схема электросети одноэтажного дома. Чтобы было легче ориентироваться в электрических линиях, ведущих от электрощита к комнатам, контуры обозначены разными цветами
Обязательно обозначается точка ввода силовой линии в дом и место установки электрощита. Затем, на отдельных линиях, следует отметить распределительные коробки, электроустановки, осветительные приборы.
Устройства высокой мощности также нужно обозначить, так как они запитаны от индивидуальных линий.
Если к зданию подключены хозяйственные постройки – баня, гараж, мастерская – это тоже должно быть отражено на схеме, так как является частью разводки электрики в конкретном частном доме.
Для схем, нарисованных от руки, специальных условных знаков нет, главное, чтобы владелец дома и монтажники понимали, что кроется за каждым символом. Однако лучше использовать , чтобы впоследствии самому разобраться в проекте.
Вариант #3 – техническое решение для небольшого дома
Все планы и схемы похожи, так как строятся по одному и тому же принципу, однако могут различаться количеством установленных розеток и контуров освещения, следовательно, и числом подключенных к ним защитных устройств.

Образец схемы для одноэтажного дома, внутри которого расположено 3 комнаты, коридор, кухня, санузел. Электролинии собраны так, что одна из них объединяет коридор и комнату, вторая – 2 комнаты
Перед сетью устанавливают входной рубильник, которым при необходимости можно обесточить весь дом и отключить прибор учета электроэнергии. Затем следует счетчик, и уже после него – защитные группы.
Для мощных агрегатов, таких как котел отопления или стиральная машинка, устанавливают автоматы на 25-40 А. Сечение проводов тоже должно быть увеличено до 3,5-5 мм².
С помощью такой схемы не подсчитать метраж проводов, но количество розеток, распредкоробок, выключателей, УЗО, автоматов высчитать легко.
Вариант #4 – электросхема для подвала/гаража
Нередко подвал частного дома становится подсобным помещением, где устанавливают стиральную машину и оборудуют сушилку, погребом для хранения урожая или даже теплым гаражом. Гораздо удобнее, когда подобное помещение полноценно оборудовано розетками и светильниками.

На схеме – разводка электросети с прибором учета электроэнергии. Если гараж находится в подвале или в пристройке, отдельный счетчик не нужен
Если не брать в учет счетчик, на электрощитке останутся входные автоматы защиты, шина заземления, УЗО на 20 А, три контурных автомата: на линии освещения, для розеток и для компрессора. Дополнительное мощное оборудование также нуждается а автоматической защите.
Вариант #5 – принципы кухонной разводки
Схема в частном доме практически не отличается от аналогичной схемы для городской квартиры.
Ее особенностью является большое количество подключенных электроприборов, следовательно, потребуется выделить несколько электролиний с отдельными автоматами защиты.

Основная сложность – размещение розеточных блоков таким образом, чтобы они были рядом с приборами и в то же время в свободном доступе, для возможного ремонта или переключения приборов (+)
При составлении вертикально ориентированной схемы необходимо отобразить на бумаге мебельный гарнитур с расстановкой всей техники.
Безрозеточные соединения, например, у духового шкафа, производят под столешницей, возле стены, тогда как розетки для тостера, электрочайника, мультиварки, комбайна лучше вынести над рабочим столом.
Небольшие бытовые приборы легче отключать от сети, если электроустановочное устройство находится под рукой. Розетки, монтируемые около раковины, должны обладать от IP44 или выше.
Обзор частых ошибок проектирования
Недочеты в схеме или планировании работы влекут за собой ошибки монтажа, а это грозит нарушениями в функционировании электросети. Результатом может стать выход из строя дорогого оборудования, а что еще хуже – электротравма одного из жильцов.
Каких ошибок следует избегать:
- использовать некачественную продукцию без маркировки и сертификации;
- производить расчеты «один-в-один» – любые технические изделия и материалы необходимо приобретать с запасом;
- закладывать в проект монтаж обычных розеток для подключения варочных поверхностей, котлов, тепловых пушек;
- планировать применение закрытой проводки – более сложной и подчиняющейся списку требований ПУЭ;
- проектировать коммутацию в одной распределительной коробке низковольтных и мощных силовых проводов;
- планировать соединение проводов опасными для дальнейшего обслуживания и эксплуатации скрутками; лучший вариант – готовые клеммы;
- составлять цепи из алюминиевых и медных проводов, а также использовать алюминиевую проводку.
Некоторые ошибки касаются неправильных расчетов. Например, штробы под кабель при закрытом способе монтажа должны закладываться на глубину 2-2,5 см, не меньше.

Неправильно располагать распределительные коробки внизу или на уровне человеческого роста. Их место – под потолком, в 20 см от подвесной конструкции или бетонной потолочной плиты
Нельзя подключать заземление розеток с помощью шлейфа, производить заземление на чугунные канализационные или стальные газовые трубы.
Если вы не знаете, как правильно провести электрическую проводку в доме, обратитесь в проектную организацию. Специалисты выедут на место и составят схему разводки, опираясь на конкретные условия монтажа.
Выводы и полезное видео по теме
Разбор поэтажной схемы:
Правила составления схем электромонтажа:
Описание схемы устройств на распределительном щите:
Ответственность и риски за «самодеятельность» при составлении проекта ложатся на плечи владельца дома. Если вы не имеете соответствующего образования и опыта, рекомендуем заказать документы в организации, которая занимается профессиональными разработками проектов электроснабжения.
У вас есть личный опыт проектирования и разводки электрики в частном доме? Хотите поделиться накопленными знаниями или задать вопросы по теме? Пожалуйста, оставляйте комментарии и участвуйте в обсуждениях – форма для отзывов расположена ниже.
sovet-ingenera.com
Разводка электропроводки в частном доме
Электричество — дело серьезное и ответственное. Если собираетесь все работы делать самостоятельно, вам нужно делать все очень аккуратно и старательно. Правильная разводка электропроводки в частном доме — залог безопасности, ведь по статистике 70% пожаров случаются из-за неисправностей электрики. Если вы не уверены в своих силах, лучше доверьте работу специалистам, только проверенным.

Разводка электропроводки в частном доме может быть сделана своими руками
План действий
Содержание статьи
Разводка электропроводки в частном доме делается до начала отделочных работ. Коробка дома выгнана, стены и кровля готовы, — самое время начинать работы. Последовательность действий такая:
- Определение типа ввода — однофазный (220 В) или трехфазный (380 В).
- Разработка схемы, расчет мощности планируемого оборудования, подача документов и получение проекта. Тут нужно сказать, что далеко не всегда в технических условиях вам определят заявленную вами мощность, скорее всего выделят не более 5 кВт.
- Выбор составляющих и комплектующих, закупка счетчика, автоматов, кабелей и т.п.
- Ввод электрики от столба в дом. Выполняется специализированной организацией, вам нужно определиться с типом — воздушный или подземный, установить в нужном месте автомат ввода и счетчик.
- Установить щиток, завести электричество в дом.
- Прокладка кабелей внутри дома, подключение розеток, выключателей.
- Устройство контура заземления и его подключение.
- Тестирование системы и получение акта.
- Подключение электричества и его эксплуатация.
Это только общий план, в каждом случае есть свои нюансы и особенности, но начинать нужно с получения технических условий подключения к электросети и проекта. Для этого нужно определиться с типом ввода и планируемой мощностью энергопотребления. Нужно помнить, что подготовка документов может занять и полгода, так что подавать их лучше еще до начала стройки: на выполнение техусловий дается два года. За это время, наверняка, вы сможете выгнать стену, на которую можно будет поставить автомат и счетчик.
Сколько фаз
В частный дом может подаваться однофазное напряжение (220 В) или трехфазное (380 В). По нормам энергопотребления для частного дома на однофазную сеть максимальный расход на дом может составлять 10-15 кВт, на трехфазную — 15 кВт.

Трехфазный ввод нужен только тогда, когда требуется подключить мощное оборудование, работающее от сети 380 В
Так в чем разница? В том, что в трехфазную сеть можно напрямую включать мощные электроприборы — электроплиты или котлы отопления, духовки и тому подобное оборудование. Однако требования по вводу и разводка сети 380 В намного жестче: напряжение выше, больше шансов получить тяжелую травму. Потому, если дом у вас не больше 100 квадратов, и вы не думаете его отапливать электричеством, вам лучше проводить 220 В.
Составление плана и получение проекта
Определившись с типом ввода, можно приступать к разработке плана электрификации дома. Берете план дома в масштабе, и прорисовываете где будет стоять техника, прикидываете, где расположить розетки и выключатели. При этом нужно учитывать где какая крупногабаритная мебель будет стоять, и куда ее можно будет переставить, чтобы в эти зоны не наставить розеток и выключателей.
На плане нужно будет нанести все осветительные приборы: люстры, бра, торшеры, лампы. Для некоторых из них нужны будут выключатели, для некоторых — розетки. Потом нужно будет прикинуть, какие приборы в каждом помещении нужно будет включать. Например, на кухне установлена масса техники, которая работает постоянно. Для нее обязательно нужны розетки. Есть еще техника, которая включается периодически. Все это наносится на план, определяется оптимальное расположение точек включения. Такой же подход и в каждой из комнат.

Результат проектирования электропроводки в частном доме. У вас тоже должна получтся подобная схема
Определение суммарной мощности
Определившись примерно с тем, какая техника будет стоять в вашем доме, суммируете ее мощность. Средние мощности можно взять из таблицы: техники-то пока, наверное нет. Причем, где есть, учитываете пусковые нагрузки (они намного выше). К найденной сумме добавляете около 20% запаса. Результат и будет требуемой мощностью. Ее и указываете в бумагах, подаваемых для получения разрешения на подключение электричества к участку. Если вам выделят заявленную мощность, вам очень повезет, но надеяться на это не стоит. Скорее всего придется вкладываться в стандартные 5 кВт — самый распространенный лимит элекмтричества на частный дом.

Средние значения мощностей приборов для расчета суммарной нагрузки на электропроводку частного дома своими руками
Разбивка потребителей на группы
Все эти потребители (это термин профессионалов) — лампы, прожекторы, выключатели, розетки — разбиваются на группы. Отдельной веткой разводится электрика на осветительный приборы. Обычно хватает одной, но это — не правило, может удобнее или целесообразнее будет сделать две ветки — на каждое крыло дома или на каждый этаж — зависит от типа и конфигурации здания. Точно в отдельную группу выделяется освещение подвального этажа, подсобных помещений, а также свет на улице.
Потом разбиваются на группы розетки. Сколько можно «сажать» на один провод — зависит от диаметра используемого провода, но не очень много — три-пять, не больше. На подключение каждого мощного прибора лучше выделить отдельную линию электропитания: это надежнее с точки зрения пожарной безопасности, и будет способствовать более долгой эксплуатации приборов.
В результате в кухню у вас может идти три-семь линий — тут техники больше всего и мощной тоже: на электрокотел, электроплиту отдельные линии нужны безоговорочно. Холодильник, микроволновку, электродуховку, стиральную машину лучше тоже «посадить» отдельно. Не такие мощные блендер, кухонный комбайн и т.д. можно включать в одну линию.

Проектирование электропроводки в частном доме: считаем количество групп и планируем что куда подключать
В комнаты идет обычно по две-четыре линии: в современном жилище и в любой комнате есть что включить в электросеть. Одна линия пойдет на освещение. На второй будут розетки, в которые нужно будет включить компьютер, роутер, телевизор, зарядку телефона. Все они не очень мощные и могут быть объединены в одну группу. Если предполагается установка кондиционера или будете включать электрообогреватель — нужны отдельные линии.
Если частный дом небольшой — дача, например, то групп вообще может быть две или три: она на все осветительные приборы, вторая — на улицу и третья — на все внутренние розетки. В общем, количество групп — дело индивидуальное и зависит больше всего от размеров дома и количества электрооборудования в нем.

План электропроводки может быть совсем небольшим, если дом небольшой
По количеству полученных групп определяется количество автоматов на распределительном щитке в доме: к полученному количеству групп добавляете два-четыре на развитие (вдруг забыли что-то важное, или нужно будет что-то новое мощное включить, разделить слишком большую или далеко разнесенную группу группу на две и т.п.). По количеству групп выбирается распределительный щиток и количество автоматов в нем: на каждую группу идет отдельный автомат. Если частный дом большой — на несколько этажей, имеет смысл поставит более мощные автоматы на каждый этаж, а к ним подключать автоматы групп.
Где поставить щиток
Нормативами место установки щитка не нормируется. Есть только ограничения насчет расстояния от трубопроводов он должне находится на расстоянии не менее 1 метра. Трубы берутся в расчет любые: водопровод, отопление, канализация, внутренние водостоки, газопровод и даже газовые счетчики.
Насчет помещений ограничений нет. Многие ставят щиток в котельной: раз уж техническое помещение, то разумно собрать тут все коммуникации. Принимающие органы претензий не предъявляют. Иногда удобнее расположить щиток возле входной двери. Если класс защиты соответствует требованиям, никаких претензий быть не должно.
Выбор кабелей и комплектующих
Стандартная сегодня схема электропроводки частного дома включает в себя два автомата. Один — входной — устанавливается до счетчика, как правило на улице. Его и счетчик опломбируют при вводе в строй. Второй автомат УЗО ставят в доме перед щитком. Ток срабатывания (отключения) этих устройств подбирается так, чтобы первым отключался автомат, установленный в доме (его величина тока чуть меньше). Тогда при аварийном срабатывании вам не нужно будет лезть под крышу.

Типовая схема электропроводки частного дома: групп может быть много разных
Если расчетная нагрузка меньше 15 кВт, входной автомат ставят на 25 А. Соответственно подбирается и счетчик. При большей потребляемой мощности необходима будет установка трансформатора, его параметры и параметры всего оборудования будут указаны в проекте.
В последнее время при подключении частного дома к электросети, требуют устанавливать счетчик и автомат на улице. Это требование законодательно ничем не подтверждено, просто так электрослужбе легче контролировать потребление. Если хотите, можно побороться, если нет — выбирайте счетчик и автомат в корпусе с повышенной пыле- и влаго- защищенностью — класс защиты не ниже IP-55. Для установки внутри здания защита должна быть меньше — IP-44, соответственно будет ниже и цена.
Выбор кабелей
Для электропроводки в частном доме лучше использовать кабели, а не провода. У них изоляция, как минимум в два раза лучше, потому и требования по прокладке не такие жесткие, да и использовать их безопаснее. Вся внутренняя разводка должна в частном доме должна быть сделана с защитным заземлением. Ранее таких требований не было, теперь же многие электроприборы имеют трехконтактные вилки и для безопасной работы требуют заземления. Потому кабель должен быть трехжильный.
В электрических кабелях жилы делают из меди или алюминия. Хоть алюминий и дешевле, его используют реже: он жесткий, чаще ломается, с ним сложнее работать. При самостоятельной разводке электропроводки в частном доме и отсутствии опыта это может стать проблемой. К тому же в деревянных домах внутри он вообще использоваться не может.
Определение сечения жил
После того как определились с материалом, можно выбирать диаметр жил кабеля. Делают это в зависимости от планируемой нагрузки на линии по таблице.

Сечение жилы подбирают по току или по мощности всех потребителей, подключеных к одному автомату. Вот тут вам еще раз пригодится план электрификации дома, где у вас прорисованы группы потребителей. Считаете сумму токов или мощностей всех приборов и выбираете нужное сечение жил по таблице.
Как таблицей пользоваться? Если решили укладывать медные провода, напряжение ввода 220 В, то для внутренней проводки подойдет левая ее часть, соответствующий столбец. Сравнивать будет найденную мощность всех подключаемых к группе потребителей (ее найти и посчитать проще). В той части, где речь идет о медных проводах, укладываемых в лотки, пустоты, каналы, столбце «220 В» находите ближайшее большее значение. По этой строчке двигаетесь вправо до колонки «Сечение, кв. мм». Указанная тут цифра и будет требуемым размером жил. Из проводников этого диаметра нужно будет делать электрическую проводку от автомата до розеток или выключателей.
Чтобы не запутаться при подсчете и прокладке, жилы одного диаметра обозначайте на плане определенным цветом (запишите, чтобы не забыть, каким цветом что обозначили). После того, как диаметр определен для всех групп потребителей, считают длину требуемых кабелей по каждому размеру, к найденным цифрам добавляют запас 20-25%. Вы рассчитали проводку для своего дома.
Выбор типа оболочки
Определенные требования к типу оболочки есть только при прокладке электрики в деревянных домах: там рекомендовано использовать тройную (NYM) или двойную (ВВГ) изоляцию кабелей. В домах их менее горючих материалов можно использовать любую изоляцию. Главное, чтобы она была целой, без трещин, наплывов и других повреждений. Если хотите перестраховаться, можно воспользоваться и проводниками с усиленной защитой. Это имеет смысл в помещениях с повышенной влажностью (кухня, ванная, бассейн, баня и т.п.).
Подробнее о том, как собрать электрический щиток своими руками читайте тут.
Выбор розеток и выключателей
Под какие-то мощные приборы розетки выбираются по максимальному (пусковому) току. Для остальных маломощных потребителей они идут стандартные. Нужно знать, что бывают они:
- Наружные — когда корпус торчит из стены. Их устанавливать проще: на стену крепится подложка, а к ней сверху розетка. Но такие модели сейчас мало кто использует, даже на дачах. Причина эстетическая: не самое привлекательное зрелище.
- Внутренние. Под электрическую часть делается углубление в стене, в него устанавливается и замуровывается монтажная коробка. Внутрь этой коробки вставляется электрическая часть розетки или выключателя.
Именно внутренние электрические розетки и выключатели сегодня чаще всего используются. Они оформлены в разном стиле, окрашены в разные цвета. Подбираются в основном в тон отделке, а если это невозможно, ставят белого цвета.
Как подключать проходные выключатели (включать/выключать свет с двух и более мест) читайте тут.
Проводка своими руками
Современные тенденции строительства предусматривают скрытую проводку. Она может быть уложена в специально сделанные в стенах канавки — штробы. После укладки и закрепления кабелей их замазывают шпаклевкой, сравнивая с поверхностью остальной стены. Если возведенные стены будут потом облицовываться листовыми материалами — гипсокартоном, ГВЛ и т.п., то штробы не нужны. Кабели укладываются в зазор между стеной и отделкой, но в этом случае — только в гофрированных рукавах. Оболочка с проложенными кабелями крепится хомутами к элементам конструкции.

Как должна прокладываться внутренняя электропроводка. В частном доме при устройстве своими руками необходимо соблюдать все правила
При прокладке нужно помнить, что внутренняя электропроводка частного дома делается по всем правилам и рекомендациям. Только так можно гарантировать безопасность. Основные правила такие:
- прокладка проводки только вертикально и горизонтально, никаких скругленных углов или скошенных трасс;
- все места соединений должны быть сделаны в монтажных распределительных коробках;
- горизонтальные переходы должны быть на высоте не менее 2,5 метров, от них вниз опускается кабель к розетке или к выключателю.
Подробный план прохождения трассы, подобный тому, что на фото выше, необходимо сохранить. Он пригодится во время ремонта или модернизации проводки. С ним нужно будет сверятся, если где-то вблизи нужно будет штробить или делать дырку, забивать гвоздь. Основная задача — не попасть в кабель.
Способы соединения проводов
Большой процент проблем с электропроводкой происходит от плохого соединения проводов. Их можно сделать несколькими способами:
- Скрутка. Соединятся таким способом могут только однородные металлы, или не вступающие в химическую реакцию. Скручивать медь и алюминий нельзя категорически. В остальных случаях длинна оголенных проводников должна быть не меньше 40 мм. Два провода между собой соединяются, как можно плотнее, витки укладываются один возле другого. Сверху соединение заматывается изолентой и/или упаковывается термоусадочной трубкой. Если хотите чтобы контакт был 100%, а потери минимальными, не поленитесь скрутку пропаять. Вообще, по современным нормам этот вид соединения проводов считается ненадежным.

Правила монтажа электропроводки в частном оме запрещают делать скрутки в стенах (замуровывать их). Если и могут они быть, то только в монтажных коробках, где их состоянии можно проверить
- Соединение через клеммную коробку с винтовыми зажимами. В корпусе из термостойкого пластика запаяны металлические клеммы, которые затягиваются при помощи винтов. Очищенный от изоляции проводник вставляется в гнездо, закрепляется винтом, при помощи отвертки. Этот вид соединения — наиболее надежный.

Соединение электропроводки при помощи клеммных коробок — это быстро, удобно, надежно, безопасно
- Соединительные колодки с пружинами. В этих устройствах контакт обеспечивается пружиной. В гнездо вставляется оголенные проводник, которых зажимает пружина.
И все равно, наиболее надежные методы соединения — сварка и пайка. Если есть возможность сделать соединение таким, можно считать, что проблем у вас не будет. Во всяком случае с соединениями.
Монтаж электропроводки в доме своими руками требует тщательного выполнения всех требований. Это — гарантия вашей приватной безопасности и безопасности вашей частной собственности.
После того, как провода от автомата до точки подключения розетки или выключателя проложены, их проверяют на целостность тестером — прозванивают жилы между собой, проверяя целостность проводников, и каждую по отдельности на землю — проверяя не повреждена где-нибудь изоляция. Если кабель не поврежден, приступают к монтажу розетки или выключателя. Подключив, все еще раз проверяют тестером. Потом их можно заводить на соответствующий автомат. Причем автомат желательно сразу подписать: проще будет ориентироваться.
Закончив электроразводку по всему дому, проверив все самостоятельно, вызывают специалистов электролаборатории. Они проверяют состояние проводников и изоляции, замеряют заземление и ноль, по результатам дают вам акт (протокол) испытаний. Без него вам не дадут разрешение на ввод в эксплуатацию.
stroychik.ru
Электропроводка в частном доме своими руками
Статистика неумолима – порядка двух третей всех пожаров в коттеджах происходит из-за проблем во внутридомовой электрической сети. Внимание электропроводке в частном доме надо уделять повышенное. Она должна быть всегда исправной и изначально правильно спроектированной. Монтаж ее вполне можно выполнить самому. Главное грамотно спланировать разводку проводов еще на стадии проектирования дома и смонтировать их до начала внутренней отделки комнат.
Содержание
- Монтаж электропроводки своими руками
- Пошаговая инструкция
Монтаж электропроводки своими руками
Прокладку электрических проводов принято начинать сразу после возведения стен и крыши. Для этого можно вызвать электрика либо все сделать самостоятельно. Если понятие «электричество» не является чем-то страшным и непонятным, то второй вариант позволит немного сэкономить на строительстве своего дома. Надо лишь обладать элементарными навыками обращения с перфоратором, пассатижами и отверткой, а также не забывать о должных мерах безопасности.

Типичная схема проводки для частного дома
Однако если есть сомнения в собственной компетенции в данном вопросе, то монтаж домашней электрической проводки лучше доверить профессионалу. Цена ошибки здесь слишком высока, возникший от короткого замыкания пожар в состоянии уничтожить весь коттедж. Прокладывать электропроводку своими руками следует только при четкой уверенности в собственных силах и познаниях. При этом все схемы разводки и выбранные провода должны соответствовать нормам и правилам электромонтажа.
Пошаговая инструкция
Общий порядок монтажа электропроводки в доме предполагает:
- создание плана укладки проводов и расположения в комнатах электроустановочных изделий;
- прокладку электропроводов в стенах и перекрытиях или на них;
- установку щита, распределительных коробок и розеток с выключателями;
- коммутацию всего этого в единую внутридомовую электросеть;
- проверку работоспособности созданной системы и ввод ее в эксплуатацию.
Критично сложного здесь ничего нет. Главное выбрать правильные провода, чтобы они без проблем выдерживали нагрузку, не забыть установить устройства защиты и все внимательно соединить в единое целое.
Разметка схемы
Прежде чем начинать прокладывать электропровода, необходимо произвести разметку их разводки на стенах. Это нужно для точного понимания объема монтажных работ. Плюс сразу будут видны “узкие” места пересечения электропроводки и иных инженерных систем. Например, если рядом с кабелем оказывается водопроводная труба, то что-то надо сместить в сторону. Допускать соприкосновения, пусть даже потенциального в будущем, воды и электричества нельзя никак.

Делая разметку для электропроводки, нужно учитывать наличие обогревательных приборов, высоту потолка, расположение окон или дверей
По негласным правилам при разметке электрической проводки все линии делаются строго вертикальными либо горизонтальными. Это снижает риск повреждения электропроводов при дальнейшей отделке и облегчает их поиск потом при ремонте.
Работы со стенами
После выполнения разметки можно приступать к сверлильно-долбежным работам. Но сначала следует определиться – электропроводка прокладываться будет открытым либо закрытым способом. В первом случае не нужно штробить стены, но провода придется как-то закрывать декором. А во втором они будут полностью утоплены в толще перекрытий и перегородок, однако посверлить и подолбить перфоратором придется немало.
Открытая электропроводка
При открытой прокладке электрические провода укладываются в трубках, специальных плинтусах и кабель-каналах. Выполняются они из несгораемых и самозатухающих пластмасс. Если частный дом сделан из бруса или бревна, то придется выбрать как раз этот вариант. Монтировать провода внутри дерева нельзя.

Варианты прокладки открытой электропроводки
Закрытая разводка
Закрытая проводка предполагает прокладку кабелей скрытым способом в полостях внутри стен и перекрытий. Для создания таких углублений в кирпиче или бетоне придется поработать перфоратором и болгаркой. Грязи будет много. Но зато потом все провода окажутся под слоем штукатурки, что позволит сделать интерьер более эстетичным.

Схему закрытой электропроводки нужно проектировать еще на ранних стадиях ремонта
Подготовка проводов
Электрические провода выбираются исходя из потребляемой мощности электроприборов на конкретной линии от щита. Обычно все потребители электричества в коттедже разбиваются на группы приблизительно с одинаковой нагрузкой, чтобы сечение всех кабелей по частному дому было единым.
Виды
По материалу изготовления жил провода бывают:
- Алюминиевые;
- Медные.
Первые дешевле, но жесткие. Медные сгибать и укладывать в штробы, трубы и каналы гораздо проще. По исполнению они могут быть в одну жилу либо многожильными. Себе в частный коттедж рекомендуется брать двух- и трехжильные провода (первые для освещения, вторые для розеток с заземлением).

Виды проводов для разных схем
Какие выбирать
На рынке сейчас можно приобрести самые разнообразные провода. Но для самостоятельного монтажа электропроводки стоит выбрать вариант с двойной изоляцией ВВГ или ПВГ с дополнительной маркировкой «нг» (не поддерживает горение). Это наиболее доступные по цене и оптимально подходящие для укладки в зданиях силовые электропровода. Они в магазинах есть во всех сечениях. Требуемые для коттеджа кабели с жилами в 2.5, 4 и 6 кв. мм найти несложно.
Вводной кабель
Самым толстым проводом в электропроводке частного дома будет вводной, на который ложится общая нагрузка. От столба до электрического щитка электрики с электроснабжающей компании сейчас обычно прокидывают самонесущие изолированные провода (СИП). Этот кабель они монтируют сами, а дальше по придомовому участку и коттеджу провести вводную линию придется самому.
Если щит стоит на улице, то в дом от него придется прокидывать провод в 10–16 кв. мм. Однако если в планах ставить электрокотел или мощную приточно-вытяжную вентиляцию либо несколько кондиционеров, сечение потребуется увеличить до 16–25 кв. мм в зависимости от общей мощности всего этого электрооборудования.
Заземление
Для повышения безопасности схема электропроводки в коттедже должна быть выполнена с защитным заземлением. Его задача – обезопасить людей в жилище от поражения электрическим током. Подключение всей бытовой техники в доме к розеткам с выводом на «землю» сейчас является нормой.
Как сделать заземляющий контур в частном доме
Помимо проводов заземляющий контур включает в себя УЗО (устройство защитного отключения) и отвод на грунт. Первый устанавливают непосредственно в электрощите, а второй обычно выполняют в виде уголков, забитых в землю.
Заземляющее устройство и его проводка в целом должны соответствовать требованиям ПУЭ. Это проверяют сотрудники снабжающей организации при вводе домовой электросистемы в эксплуатацию. Если заземление будет выполнено с нарушениями, то в подключении коттеджа к сети они просто откажут.

Как сделать заземление в частном доме
Система защитного отключения и автоматический выключатель
Еще один защитный элемент в схеме проводки дома – это автоматический выключатель (дифавтомат, АВДТ). Нельзя его путать с УЗО (дифференциальным выключателем). У них различается предназначение и принцип срабатывания. А вот внешне они сильно похожи.
УЗО отключает линию исключительно при возникновении тока утечки. Дифавтомат дороже и сложнее в исполнении внутри. Он срабатывает также при перегрузках в электросети и коротких замыканиях. То есть второй аппарат изначально включает в себя первый. При этом в большинстве случаев для малоэтажного жилья вполне хватает простого УЗО.
Распределительные коробки
Для упрощения монтажа проводки в доме используются распределительные коробки. В них производится соединение проводов, подведенных с разных сторон. Эти монтажные распредкоробки надежно изолируют места смычек электрических жил и в случае их перегрева предупреждают распространения огня.
Монтаж и коммутация кабелей и конструкций
Коммутация проводов между собой и с розетками и выключателями производится посредством:
- скруток;
- пайки;
- клеммных колодок с винтовыми и пружинными зажимами.
Самой надежной является пайка. Однако это и наиболее сложный способ. Скрутку жил разрешено применять, только если они из одинаковых металлов. Скручивать алюминий и медь нельзя. Подобное соединение при подаче тока перегреется и расплавится. Чаще всего электропроводка в доме сейчас собирается с использованием различных клемм. Они надежны и сильно упрощают электромонтаж.

Способы соединения проводов
Подключение розеток, осветительных приборов
При подключении осветительных приборов и розеток самое важное – это не спутать жилы. Фаза к фазе, ноль к нулю, а земля к земле. Иные варианты здесь исключены. И прежде чем подключать дом к сети и подавать потребителям внутри электроэнергию, не помешает мегаомметром проверить сопротивление изоляции на каждой линии в отдельности.

Схема подключения розеток и осветительных приборов
Распределительный щит
Самым сложным и важным элементом в системе электроснабжения коттеджа является распределительный щит. Его монтаж лучше всего доверить профессионалу. В нем сходятся все токи и напряжения со здания. Малейшая ошибка в его сборке неизбежно приведет к проблемам.

Схема подключения приборов к распределительному щиту
Проверка и ввод в эксплуатацию
Проверку всей системы снабжения дома электроэнергией также следует перепоручить специалисту. Все равно потом придется приглашать экспертов из электролаборатории. Без их акта домовая электропроводка введена в эксплуатацию все равно не будет. А если они выявят проблемы, то их потом придется вызывать повторно.
Заключение
Выполнить разводку бытовой электропроводки, как и ту же вентиляцию частном доме, самостоятельно по инструкции выше не сложно. Основной момент здесь – это подготовка проекта со всеми расчетами мощностей и сечениями жил, а также сборка распределительного щитка. А провода проложить по коттеджу и соединить их с розетками под силу даже начинающему электрику-монтажнику.
Смотрите также видео как сделать электропроводку своими руками:
Читайте про другие наши материалы:
Электропроводка в частном доме своими руками
5 (100%) 3 vote[s]sdelat-dom.ru
Схема электропроводки в доме — 110 фото правильного размещения основных элементов
К проведению электричества в доме следует отнестись с должными вниманием и ответственностью. Особенно важно это в случае, если работа будет проводиться хозяином дома самостоятельно. Стоит также перед началом работы просмотреть фото схем электропроводки.

Как действовать
В частных домах проводить электричество лучше перед отделочными работами. Начать можно сразу после того, как будут доделаны стены и покрыта крыша. Начало электропроводки стоит начать с выбора, двухфазным (то есть на 220 Ватт) или трехфазным (380 Ватт) будет ввод. После чего следует разработать схему разводки электропроводки.

Также нужно рассчитать, оборудование какой мощности потребуется и приступать к подаче документов и получению проектного плана. При этом вряд ли технические условия позволят выделить мощность от 5 килоВатт. После этого можно выбирать все составляющие и комплектующие, покупать их, а также счетчик, автоматы и кабели.
Все описанные манипуляции стоит относить к подготовительным. Далее можно переходить к непосредственному подведению электричества к дому.

Самостоятельно этого сделать нельзя, такие действия может выполнять только специализированная организация, владелец дома может решить только, какого типа будет подводка – она может осуществляться по воздуху или под землей.

Затем осуществляется установка автомата и счетчика. После установки щитка электроэнергия заводится непосредственно в дом. При этом следует помнить о схеме подключения электропроводки в частном доме.

После того, как будет закончено подведение электричества к дому, можно приступить к прокладыванию кабеля в самом помещении непосредственно. Также устанавливаются и подключаются розетки и выключатели.
Следующий этап электропроводки в доме – заземление и подключение электричества. После этого систему следует протестировать, затем можно будет получать акт. Получение последнего означает, что электроэнергию можно подключать и использовать.

Такая последовательность действий не является обязательной, это скорее общий порядок. Каждый конкретный случай требует учёта всех нюансов, также важны технические условия, а также проект. Также, важно заметить, что документы лучше начать готовить заранее, к тому же, подготавливать технические условия можно в течение двух лет.

Выбор типа
Частный дом может быть оснащен однофазным или трехфазным напряжением. Первый вариант предполагает напряжение в 220 Ватт, в соответствии с установленными нормами может быть предоставлено максимум от 10 до 15 килоВатт. Второй вариант предполагает, что к дому подводится напряжение в 380 Ватт. А максимально для этого варианта предоставляется 15 килоВатт.
Трехфазное соединение используют, если предполагается подключение оборудования с большой мощностью, например, электрических плит, отопительных котлов или духовок. В то же время, подключение трехфазного подвода предполагает соблюдение более высоких требований, поскольку травмоопасность будет более высокой.

В связи с этим, если в доме отопление не будет электрическим, то устанавливать три фазы не обязательно. Такого подхода следует придерживаться и при установлении электропроводки в гараже. Если оборудование не требует высокого напряжения, то и трехфазную сеть подключать не нужно.

После определения типа, можно разрабатывать план, по которому будет осуществляться электрификация. В таком плане нужно будет указать каждый из электрических приборов и места их расположения, определиться с выключателями и розетками.

После определения с необходимыми электроприборами, следует рассчитать, какое напряжение они потребуют. После определяются группы потребления, в соответствии с чем к разным комнатам будут подводиться разное количество линий.
После описанных манипуляций, стоит определиться с расположением щитка, которое регулируется только в части расположения на относительном состоянии от системы трубопровода. Затем устанавливается автомат и электричество подается в дом.

Если проводка была сделана самостоятельно, то нужно обратиться к специалистам, чтобы была проверена безопасность соединения. Некоторые отличия будет иметь электропроводка в квартире, что обязательно нужно учитывать.

Фото схемы электропроводки в доме






































Также рекомендуем посетить:
mojdominfo.ru
проводка в частном доме своими руками
Каждый хозяин частной недвижимости, будь то дом, квартира или дача обязательно столкнется с необходимостью полной замены, частичного ремонта или монтажа «с нуля под ключ» электрической проводки в своем владении. Естественно, в любой из этих ситуаций человеку со средним достатком хочется максимально сэкономить, для чего он готов выполнить часть или всю работу собственными руками. Но следует знать, что без базовых знаний в области проектирования и монтажа электропроводки браться за такую работу не следует. Электрика требует профессионального подхода, в противном случае об экономии следует забыть, ведь скупой платит дважды!

Выполнить все работы по составлению схемы проводки и монтажу электрической разводки в квартире, частном доме или на даче собственными руками можно, но только в том случае, если хозяин готов разобраться в этом вопросе, изучить нормативные документы и строго следовать инструкциям по проведению работ. Если вы не готовы к этому, то лучше обратиться к специалистам. Для тех кто готов создать в собственном владении электропроводку своими силами и предназначена эта статья. В ней мы рассмотрим первый этап работ, а именно: проектирование электрической проводки в частном доме, квартире или на даче! Итак, приступаем!
Зачем нужен план внутренней электропроводки
Детальный план или схема электропроводки — это полный чертеж, на котором изображены все элементы системы внутреннего электроснабжения жилого или другого объекта: разводка проводов или кабелей, распределительные коробки, защитные устройства, приборы контроля, выключатели, розетки и если необходимо контур заземления. Для каждого объекта, будь то квартира, дача или частный дом, разрабатывается собственный план, если он построен не по типовому проекту. Но в любом случае схема электропроводки необходима. Ее наличие дает следующие преимущества при выполнении монтажных работ.
- Имея в своем распоряжении подробный план электрической разводки, можно заблаговременно составить список необходимых для выполнения работ по монтажу электросети комплектующих, оборудования и материалов. Это позволит без спешки подобрать и закупить продукцию по оптимальным ценам, что в итоге приведет к существенной экономии.

- Детальный план позволит реализовать оптимальное распределение мощностей сети. Чертеж наглядно покажет, где находятся узлы с наибольшей мощностью потребления электроэнергии, что позволит спланировать разводку так, чтобы исключить возможность перегрева проводов из-за излишней нагрузки. Такой подход обеспечит высокую пожарную безопасность сети в целом.
К тому же наличие предварительно разработанной схемы позволит четко спланировать монтажные работы и разбить их на этапы, что не даст забыть смонтировать тот или иной элемент системы.
План внутренней электрической сети в частном доме
Прежде чем составлять схему, где будет указано месторасположение кабелей и проводов, необходимо составить детальный план размещения бытовой техники, приборов освещения и другого электрооборудования как в самом доме, так и на территории домовладения. Принципиальная схема электропроводки в частном доме разрабатывается основываясь именно на этих данных. Допустим, если в жилых комнатах достаточно нескольких розеток для подключения маломощной бытовой техники, то в кухню и ванную комнату необходимо заводить несколько отдельных линий для обеспечения электричеством мощных стиральных машин, микроволновых печей и так далее.

На основании этого плана разрабатывается принципиальная схема разводки электропроводки. Она считается основополагающим документом для проведения монтажных работ и закупки всех необходимых комплектующих и материалов. Схема дает возможность точно рассчитать длину необходимого кабеля и проводов, их сечение, количество разветкоробок, выключателей, розеток и других элементов электропроводки. Она не позволит запутаться при выполнении работ по монтажу и ошибиться в выборе комплектующих изделий по техническим характеристикам. Поэтапный план разработки схемы электропроводки в частном доме приведен ниже.
- На первом этапе необходимо определиться с типом электрической проводки. Существует всего два варианта: скрытая или наружная. Первый вид самый распространенный. В этом случае провода и кабели укладывают в специальные штробы, прорезанные в стенах, полах или потолке, после чего они замуровываются цементным раствором или другими строительными материалами. Наружная разводка, весьма популярная в далеком прошлом, сейчас используется в тех случаях, когда не рекомендуется прокладывать каналы в несущих конструкциях дома, а именно в деревянных строениях из бруса, оцилиндрованного бревна и так далее.

- Далее следует разделить всю электропроводку по группам потребления. Вся сеть делится на следующие линии: для освещения, питания розеток, силовую, уличную и для хозпостроек. Каждая из линий прорисовывается на отдельном листе с указанием размеров помещений, толщины перегородок и стен и так далее. В заключительной фазе этого этапа, по подготовленным данным, рисуется общий план электропроводки частного дома со всеми элементами сети. Производится расчет необходимого сечения кабелей, количества комплектующих и материалов, необходимых для монтажа электропроводки в целом.
Разрабатывая принципиальную схему электроразводки в частном доме, следует знать, что современные СНиП обязывают исполнителя планировать проводку раздельно по комнатам, с разделение линий розеток и осветительных приборов. Это связано с требованиями безопасной эксплуатации электрических сетей. К тому же по комнатное разделение внутренней проводки более удобно в эксплуатации. При проведении ремонтных работ нет необходимости обесточивать весь дом, достаточно отключить от сети одну комнату.
Разделение внутренней сети электроснабжения на линии по мощности и группам потребления позволяет использовать электрооборудование и кабельную продукцию с соответствующими техническими характеристикам. Например, для линии освещения можно применять провод с сечением 1.5 мм² и автоматический выключатель на 16 А. Этого достаточно для нормального функционирования нескольких светильников. А вот для подключения розеток необходимо использовать кабель с сечением 25 мм², соответственно и автомат большей мощности на 25 А. Все это позволяет оптимизировать технические характеристики всей внутренней сети и сократить затраты на приобретение материалов и оборудования.
Важно! Сумма мощностей электроприборов, подключенных к одной линии, не должна быть выше 4.5 кВт — это оптимальный показатель. К примеру, если к одной цепи на кухне подключены бытовые приборы общей мощностью 4.2 кВт, а вы решили выполнить монтаж бойлера и электрической духовки общей мощностью 3 кВт, то к этому оборудованию необходимо подвести отдельную линию.

Все линии проводов и кабелей подходят к электрическому распределительному щиту. Для каждой из них устанавливается автоматический выключатель соответствующей мощности и если необходимо УЗО (устройство защитного отключения). Электрощит является неотъемлемой частью всей системы внутренней проводки и его необходимо включать в принципиальную схему электроразводки в частном доме, квартире или на даче. Для частного дома, возможно, потребуется включить в схему электропроводки стабилизатор напряжения, так как параметры электрического тока, очень часто бывают нестабильными.
Внимание! Стабилизаторы напряжения защитят вашу бытовую технику от перегорания и нестабильной работы. Они способны оптимизировать параметры электрического тока, главное правильно рассчитать мощность этого устройства, чтобы ее хватало при одновременном включение всех бытовых электроприборов и освещения.
Правила проектирования электроразводки
Следует сразу сказать, что свод правил, норм и требований к проектированию электрической проводки в частном доме, квартире или на даче опубликован в специальных документах и ГОCТАХ. Но в большинстве случаев нет необходимости пользоваться такой литературой, особенно при самостоятельном составлении плана разводки проводов. Достаточно выполнять самые необходимые нормы, перечень которых представлен ниже.
- Все выключатели на принципиальной схеме должны запитываться от верхней линии проводов, а розетки от нижней. Розетки необходимо располагать не ниже 30 см от уровня пола, при этом к ним должен быть обеспечен свободный доступ. Выключатели должны быть расположены у входа в помещение, желательно в месте, где он не будет перекрыт открытой дверью или другими интерьерными элементами. Согласно нормам розетки запрещено монтировать в ванных комнатах и туалетах, без включения в принципиальную схему электроразводки специальных защитных устройств по току или понижающих трансформаторов.

- Все кабели о провода на принципиальной схеме необходимо разводить в горизонтальных и вертикальных направлениях, при этом угол поворота линий должен быть прямым в 90 градусов. Электропроводка не должна иметь никаких отводов по диагонали хотя такой монтаж позволяет экономить на материалах, но согласно нормам это недопустимо. На монтажной схеме скрытая проводка наносится с привязкой к стенам, полу и потолку, то есть указывается расстояние от нее до этих конструктивных элементов дома. План расположения скрытой проводки необходим при проведении различных ремонтных работ.
- Кабель или провода должны быть расположены на определенном расстоянии от конструктивных элементов дома и коммуникации. К примеру, для горизонтальных линий разводки это расстояние до потолка должно составлять более 15 см, от пола более 20 см, а между газовой трубой и кабелем оно должно быть не менее 40 см. Вертикальные линии проводки должны быть расположены не ближе 10 см от углов, дверных и оконных проемов. Между параллельно проложенными кабелями и проводами расстояние должно быть не менее 3 см и их необходимо укладывать в защитные короба или гофру, металлическую или пластиковую.

- Не допускается закладывать в план электроразводки использование проводов и кабелей из разных металлов. Если без этого не обойтись, то соединять проводники из разных металлов необходимо через специальную муфту, в противном случае они быстро окисляться и выйдут из строя. Для соединения линий или монтажа отвода от них, на принципиальной схеме электропроводки нужно обозначить места расположения специальных разветвляющих коробок, в которых осуществляется соединение проводников на специальных монтажных планках. Скрутку использовать не рекомендуется, так как это ненадежное соединение.
Схема электрической разводки в квартире

Проектирование электропроводки в квартире практически ничем не отличается от тех же работ, выполняемых для частного дома. Схема проводки в квартире разрабатывается с учетом одних и тех же норм и правил. Различие заключается лишь в том, что в большинстве современных квартир уже смонтирован электрощиток на площадке в подъезде. Он оснащен прибором учета электроэнергии и необходимыми модульными устройствами: первичным автоматом и автоматическими выключателями по фазам. Внутренняя электроразводка также присутствует, но в некоторых случая ее необходимо менять или выполнять монтаж с нуля.
В старых многоэтажных домах такие работы выполняются в случае несоответствия проводки современным требованиям, а в новых застройщики часто продают квартиры без внутренней сети, только с подводкой электроэнергии к электрощиту на площадке этажа. Вот во всех этих случаях и необходимо составлять принципиальную схему электрической разводки в квартире, для выполнения последующего монтажа. В верхней части стать даны рекомендации по разработке плана проводки в частном доме. Они полностью корректны и при проведении таких работ в квартире.
Схема электропроводки в дачном домике
Проектирование электропроводки в дачных домиках также подчинено общим правилам. Но так как эти объекты недвижимости не предназначены для постоянного проживания, разработка принципиальной схемы внутренней электроразводки имеет свои нюансы и заключены они в следующем.

- Дачные домики находятся, как правило, за городской чертой. Линии электропередач в такой местности имеют свои особенности. В основном они введены в эксплуатацию несколько десятилетий тому назад и не рассчитаны на современный уровень нагрузки. В результате этого случаются перебои в подачи электроэнергии, резкое повышение или понижение напряжения сети. Исключить негативные последствия от возникновения таких факторов можно включением в схему проводки стабилизаторов напряжения и надежных быстродействующих автоматических выключателей.
- Другая особенность дачных домов, которую нужно учитывать при разработке плана электропроводки, это временное проживание владельцев. В большинстве случаев дачи используются в летний период, а на зиму закрываются. В это время происходит сильное окисление проводов и контактов, что приводит к выходу из строя электропроводки. Поэтому в дачных домах рекомендуется проектировать открытую электропроводку, так как ее проще отремонтировать при появлении неисправностей.

Во всем остальном проект электрической разводки для дачи, ничем не отличается от такой же схемы для квартиры или частного дома, только он намного проще, за счет небольшого размера строения и малого количества бытовой техники.
Заключение
Разработка проекта электропроводки в квартире, доме или на даче задача довольно трудная, но вполне решаемая. Необходимо просто досконально изучить нормативные документы, иметь элементарные знания электротехники и опыт монтажных работ. Но если вы неуверенны в своих силах, лучше пригласить опытного электрика!
Видео по теме
profazu.ru
Электропроводка в частном доме — от схемы до монтажа

Современная человеческая жизнь совершенно не может быть комфортной без электричества. Когда оно отсутствует, кажется, что жизнь остановилась, ведь любая бытовая техника или электрический инструмент требует подключения к электросети. Порой без электричества не получится даже приготовить пищу, не говоря уже о нормальном освещении жилища. Поэтому если вы задумываете строительство, то схема электропроводки в частном доме должна стать первоочередным вопросом, которому следует уделить особое внимание. Необходимо продумать и просчитать всё до мелочей, чтобы никакая малейшая ошибка или неточность в прокладке и подключении электросети не привели в дальнейшем к поломке бытовых приборов, или, что ещё хуже, к возгоранию и пожару.
В чём необходимость схемы?

Схема электропроводки в частном доме представляет собой чертёж, на который наносятся все основные узлы электроснабжения:
- Вводная линия, которая выполняется отводком от магистральной линии электропередачи до самого дома.
- Место установки распределительного щитка.
- Защитные устройства и счётчик электрической энергии.
- Места установки распределительных коробок, выключателей и розеток в комнатах и помещениях.
- Пути разводки электропроводки от распределительных коробок до коммутационных аппаратов.
- Места установки элементов осветительной сети (люстры, бра, светильники).
К тому времени как делать электропроводку в доме, желательно уже чётко определиться, где будет расположена основная бытовая техника – холодильник, кондиционер, стиральная машина, водонагреватель, посудомоечная машина. Это нужно для того, чтобы сразу монтировать розетки рядом с техникой, а не протягивать потом через всю комнату переноски.

Если ваше строение относится к типовому, которое возводилось строительной компанией (так сейчас строят целые коттеджные посёлки), то вам должны быть предоставлены проект здания и схема разводки. В случае, когда строительство выполняется самостоятельно, для каждого дома разрабатывают свою персональную схему. Но в обоих вариантах основные назначения схемы одни и те же:
- Если имеется готовый схематический чертёж, можно составить перечень материалов, которые понадобятся, чтобы выполнить монтаж электропроводки в доме. Это поможет сэкономить денежные средства. То есть, имея на руках перечень, можно пройти по разным торговым точкам, спокойно определиться, выбрать наиболее качественные и подходящие по цене электротовары. Вы не купите ничего лишнего и в то же время избавите себя от ситуации, когда уже делается монтаж, а каких-то материалов не хватает, и вы срочно бегите в первый попавшийся магазин покупать их по любой цене.
- Схема разводки даст возможность определить максимальную нагрузку каждого электрического узла, что позволит правильно подобрать сечение проводов, посчитать общую мощность, выбрать нужные защитные устройства и вводной кабель.
- Также схема поможет вам грамотно и рационально распланировать очерёдность выполнения работ.
Оформление документации

Будьте готовы к тому, что электропроводка в частном доме потребует ещё и ваших нервов, потому что для получения разрешения на выполнение работ нужно будет:
- Обратиться в организацию, у кого на балансе находится линия электропередачи, от которой планируется подключать ввод. Они должны выдать технические условия (ТУ) на это подключение.
- Следующей будет организация или коммерческая фирма, которая согласно выданным техническим условиям составит проект.
- Снова в энергоснабжающей организации нужно будет согласовать проект, и написать заявление на подключение (на магистральной линии это должны выполнять их электрики).
- Сделанная вводная линия должна быть испытана специальной электрической лабораторией, после чего выдаётся протокол о том, что ввод испытание прошёл и пригоден к эксплуатации.
- Теперь вводной кабель заводится в распределительный щит и подключается на вход счётчика электроэнергии, который должны опломбировать представители энергосбыта. После счётчика выполняется электропроводка в доме своими руками либо можете пригласить специалистов, никакие другие организации вам больше не понадобятся.
- Последнее, что вам останется – заключить договор с энергоснабжающей организацией на поставку электроэнергии с их стороны, и на своевременную оплату потребляемых киловатт-часов с вашей.
Планирование ввода

Самое главное, чем отличается электрика в квартире и в частном доме, это выполнение ввода. В многоэтажных зданиях ввод приходит в щитовую, а оттуда уже идёт разводка по квартирам. А для частного дома необходимо выполнить отводок от проходящей поблизости магистральной линии. От того, насколько грамотно и правильно вы это сделаете, зависит надёжность, качество и безопасность электроснабжения. Существует два способа:
- Монтаж воздушного ввода кабелем либо изолированным проводом.
- Прокладка подземного ввода кабелем.
Перед тем, как провести вводную линию для частного дома, очень важно продумать и спланировать её так, чтобы она была устойчива к сильным ветрам, а также не несла опасности поражения человека электрическим током в дождливую, снежную или сырую погоду.
Воздушный ввод

Такой ввод по воздуху подразумевает натягивание провода или кабеля от ближайшей опоры магистральной линии электропередачи к домостроению.
Сразу хочется предупредить, воздушный ввод будет рациональным, если расстояние от опоры до дома менее 20 м. В случае, когда пролёт получается больше 20 м, потребуется установка ещё одной дополнительной опоры, которая может оказаться на территории вашего участка. Такая мера необходима для того, чтобы уменьшить механическую нагрузку на провод. Когда пролёт получается сильно большим, есть вероятность того, что провод может порваться под воздействием сильного ветра или под собственным весом.
Как правильно сделать воздушный ввод?
- В стене домостроения необходимо просверлить отверстие и вставить в него кусок металлической трубы либо специальную пластиковую гофру (диаметр отверстия и трубы будет зависеть от сечения вводного провода).
- На стене снаружи дома закрепляется кронштейн с установленным на нём изолятором.
- Теперь необходимо натянуть стальной трос между двумя изоляторами (один – на кронштейне, второй – на траверсе опоры, от которой делается отводок).
- Вводной провод или кабель на опоре подсоединяется к проводам линии. Затем прокладывается вдоль троса к дому, где протягивается через проделанное отверстие внутрь здания. Через каждые 0,5-0,6 м желательно закреплять провод к натянутому стальному тросу пластиковыми или металлическими хомутами.

Вот и всё, вводной кабель зашёл в здание, где будет заводиться уже в распределительный щиток. Как видите ничего сложного, но некоторые нюансы следует здесь учесть:
- Очень важно обеспечить достаточное натяжение стального троса.
- К тросу провод следует крепить свободно, без натяжки.
- От земли до провода расстояние не должно быть меньше 3,5 м.
- Трос и закреплённый на нём вводной провод по всей своей длине не должны касаться никаких подсобных строений, деревьев или высоких кустарников.
- Место, где провод входит непосредственно в дом, необходимо герметизировать. После того, как он будет протянут в трубу, всё оставшееся пространство надо заполнить монтажной пеной. Можно применить и другой вариант – плотно утрамбовать минеральной ватой из негорючего материала.
Наилучшим вариантом для воздушного ввода на дом является провод марки СИП (самонесущий изолированный провод). Во-первых, его изоляция выполняется из материалов, которые пригодны к эксплуатации в условиях солнечных лучей и атмосферных осадков, а также выдерживают значительные температурные колебания. Во-вторых, под изоляционным слоем помимо алюминиевых токопроводящих жил имеется стальной трос. То есть при монтаже такого провода отпадает необходимость в натяжке отдельного несущего троса.
Если для частного домостроения необходимо однофазное напряжение (220 В), то понадобится двухжильный провод. В случае, когда надо трёхфазное напряжение (380 В), провод потребуется четырёхжильный. Минимальное сечение проводов СИП – 16 мм2.
Как производится монтаж воздушного ввода электричества, можно посмотреть в этом видео:
Подземный ввод

Прокладка вводного кабеля в земле имеет ряд преимуществ по сравнению с воздушным способом:
- Увеличивается надёжность за счёт того, что кабель не подвергается воздействию резких температурных перепадов, атмосферных осадков, сильных ветров.
- Стиль и архитектурный дизайн участка имеет завершённый вид, то есть их не портит натянутый трос с закреплённым проводом или дополнительная опора. Как правило, именно по этой причине все фешенебельные коттеджи и загородные дома имеют подземный ввод.
- Если это дачный загородный дом, в котором проживают только в летний период, а в зимний домостроение пустует, есть вероятность того, что хулиганы или вандалы вырежут и украдут воздушный ввод. При подземной прокладке такая ситуация маловероятна.
- В случае короткого замыкания и возникновения электрической дуги при подземном вводе практически отсутствует вероятность того, что могут пострадать имущество и люди. А при воздушном вводе произошедшее возгорание может перекинуться на постройки. Так что высокая пожарная безопасность при прокладке кабеля в земле – это очень важное преимущество, особенно касается домов, сделанных из дерева.
Но не всё так идеально, грунт тоже среда достаточно агрессивная. Химический состав почвы через время может вызвать коррозийные процессы, что приведёт в негодность кабельную оболочку. При этом сама почва может проседать и вспучиваться, сдвигаться и промерзать. Своё влияние окажут ещё грунтовые воды, грызуны и микроорганизмы, а также давление от корней больших деревьев. Поэтому если решили подвести электричество к дому подземным способом, позаботьтесь о защите кабеля, проложите его в пластиковой либо металлической трубе.

Ну а самым главным недостатком подземного ввода являются земляные работы. Во-первых, их надо согласовать с кучей всевозможных организаций, у которых в этой земле может быть что-то проложено – водопроводные, газовые или канализационные трубы; теплотрассы; магистральные кабельные линии электропередач; телефонные линии связи. Во-вторых, для прокладки кабеля в земле потребуется вырыть траншею, а это уже дополнительные (причём приличные) затраты. Если будете делать это сами, потратите много времени и сил. В случае если будете кого-то нанимать для выполнения земляных работ, потратитесь в денежном плане.
Для того чтобы лучше представлять объем работ, рекомендуем посмотреть следующее видео:
Так что перед тем, как сделать электропроводку в доме, сначала взвесьте все «за» и «против», учтите преимущества и недостатки, выберите для себя подходящий вариант выполнения ввода. А когда с внешним электроснабжением вы покончите, можно спокойно приступать к монтажу внутреннего.
Подсчёт нагрузки

Монтаж электропроводки в частном доме своими руками требует предварительной работы головой, то есть умственной, а именно – надо посчитать, какая у вашей домашней электросети будет нагрузка. Чтобы вам было легче, разбейте всех потребителей электроэнергии на группы:
- Элементы освещения.
- Кухонная техника (холодильник, вытяжка, хлебопечка, электрическая плита и духовка, электрочайник и кофеварка, мультиварка и микроволновая печь и т. д).
- Маломощная бытовая техника и электроприборы (компьютер, телевизор, музыкальный центр и т.п.).
- Кондиционеры.
- Электрическое отопление.
- Техника для ванной комнаты (водонагреватель, фен и стиральная машина).
- Электроинструмент, который используется в подсобных помещениях (перфоратор, электродрель, электрическая газонокосилка, насос и т.д.).
Суммируйте мощности всех приборов. Полученную цифру откорректируйте умножением на 0,7 (это общепринятый коэффициент одновременности включения приборов). При этом учтите, что мощность каждой группы не должна превышать 4,5 кВт. Исходя из посчитанной нагрузки, определитесь с сечением и маркой проводов. Разводка электропроводки в частном доме выполняется проводами медными. Для скрытой прокладки выбирайте марки ВВГнг, ПУНП, ВВГ, для открытой прокладки – ПУГВП, ПУГНП. Проводка, выполненная в частном доме такими проводами, будет отличаться приличным сроком службы (около 10 лет), минимальными потерями и безопасной эксплуатацией.
Распределительный щиток

Нормативно место, где можно устанавливать щиток, никак не нормируется. Единственное условие, он должен быть расположен не ближе 1 м от трубопроводов (имеются в виду любые трубы – газовые, водные, канализационные).
В каком помещении лучше монтировать щиток, тоже нигде не оговаривается. Многие предпочитают устанавливать его в каких-то подсобных помещениях, где будет удобно выполнять коммутацию, либо располагают у входа в дом. В любом случае постарайтесь придерживаться простых правил:
- Это помещение не должно быть пожароопасным (типа, котельной). Рядом с распределительным щитком запрещается хранить баллоны с газом и легковоспламеняющиеся вещества.
- Необходимо чтобы помещение, где расположен щиток было сухим, то есть нежелательно устанавливать его рядом с ванной комнатой.
- К щитку обязательно должен быть свободный доступ, не устраивайте склад из помещения, где он расположен.

В самом щитке монтируются:
- счётчик электроэнергии;
- вводной автомат, он отвечает за электроснабжение всего дома;
- несколько автоматов для подключения отходящих токоприёмников согласно их разбивки по группам;
- устройство защитного отключения (УЗО), которое работает в паре с вводным автоматом.
Щиток может устанавливаться в специально проделанную под него нишу либо просто навешиваться на стенную поверхность.
Если дом огромный на несколько этажей с банями, саунами, гаражами, то одним щитком тут не обойтись. В таких случаях монтируется один вводной щиток и дополнительные на каждом этаже.
Планировка внутреннего электроснабжения
Провести электропроводку в частном доме можно двумя способами – открытым и скрытым. Рассмотрим вкратце каждый из них по отдельности.
Открытая проводка

Открытый способ прокладывания проводов по-другому ещё называют наружным, чаще всего используется в деревянных домах.
Провода могут быть проложены:
- в специальных пластиковых коробах;
- на фарфоровых изоляторах с использованием специального кабеля (так называемый ретро-стиль).
На схеме следует отобразить, по какому маршруту вы собираетесь развести кабели и отметить места, где будут устанавливаться фиксирующие элементы (изоляторы).
Для открытой проводки применяют специальные коммутационные аппараты наружного исполнения (розетки, выключатели).
Скрытая проводка

Если строение бетонное, с множеством технологических пустот, применяют скрытый способ прокладывания проводов. Он сложнее, так как сначала требуется проделать в стенах специальные бороздки, называемые штробами, в которые будет укладываться провод или кабель. А после этого уложенные проводники надо будет ещё зафиксировать при помощи алебастра или гипсового раствора.
Также понадобятся выключатели и розетки внутреннего исполнения. Прежде чем их устанавливать, в стенах проделываются отверстия, в них также при помощи раствора фиксируются подрозетники и только потом монтируются коммутационные аппараты.
Скрытая проводка своими руками выполняется несложно, единственное, что может вызвать затруднения, отнять много времени и сил – это проделывание штроб и отверстий.
Правила и полезные советы

Всё, что касается электромонтажных работ, регламентируется сводом Правил устройства электроустановок (ПУЭ). Тем, кто серьёзно занимается монтажом электропроводки, полезно познакомиться на досуге с этой книгой. Здесь мы приведём самые основные и важные моменты, которые обязательно следует учесть перед тем, как сделать проводку в доме своими руками:
- Все распределительные коробки, розетки и выключатели должны находиться в лёгкой доступности (не заклеены обоями, не спрятаны под гипсокартонные листы, не заставлены громоздкой мебелью, которую нельзя сдвинуть).
- Заземляющая жила должна крепиться к бытовым приборам при помощи болтового соединения.
- Выключатели монтируют на высоте 60-150 см от уровня пола, провода к ним подводят сверху вниз.
- Все соединения проводов следует выполнять в распределительных коробках. Соединительные узлы необходимо надёжно изолировать, запрещено соединять медные проводники с алюминиевыми.
- Розетки монтируют на высоте 50-80 см от уровня пола. Расстояние между розетками и газовыми плитами, трубами, радиаторами отопления не должно быть менее 50 см.
- Провода электрической проводки не должны касаться металлических строительных конструкций здания (особенно это касается скрытой проводки, обязательно учитывайте этот пункт, когда будете прокладывать провода в штробах).
- Количество розеток на одно помещение учитывают из расчёта 1 коммутационный аппарат на 6 м2 площади. Исключение составляет кухня, на ней можно монтировать столько розеток, сколько нужно для подключения всех бытовых приборов.
- Горизонтальная прокладка проводов производится не ближе чем 15 см к потолку и полу. Вертикально провода располагают на расстоянии 10 см от дверных и оконных проёмов. К газовым трубам нельзя приближать провода электрической сети ближе, чем на 40 см.
Надеемся, что весь этот разговор мы вели не зря. Монтаж внешнего и внутреннего электроснабжения своего жилища вы обязательно начнёте с составления схемы. Подумайте всей семьёй, где и какую технику вы хотите расположить, нанесите всё на бумагу, нарисуйте все коммутационные аппараты и пути прокладки проводов. Так вам будет гораздо легче посчитать количество необходимых материалов. Потом останется лишь перенести вашу схему с бумаги на реальные стены и заняться монтажными работами.
yaelectrik.ru
Простая схема монтажа электропроводки в частном доме
С электричеством шутки плохи — этому нас учат с детства. Но жизнь заставляет приспосабливаться, и при наличии определённых знаний, провести проводку в доме можно самостоятельно. Первым делом вам предстоит обозначить место, где будет находиться распределительный щит. Наиболее часто для него выбирают сухое тёплое помещение, фиксируя его на высоте порядка полутора метров. Щит является ключевым элементом и выступает в схеме начальным звеном. После установки можно приступить к планированию и разметке мест под розетки, выключатели, светильники и прочие электроприборы.
Схема монтажа электропроводки в частном доме своими руками
Занимаясь составлением схемы монтажа электропроводки в частном доме нужно исходить из собственных потребностей. То есть, если норматив предполагает наличие двух розеток на одну комнату, а вам необходимо три, то естественно нужно остановиться на более удобном для вас варианте.
Схемы бывают двух типов: электрическая и монтажная. Первая помогает рассчитать количество приборов, потребляемых ток, выбрав допустимый вариант подключения. Вторая фактически является отображением электрической схемы на практике. На ней помечаются места монтажа устройств, рассчитывается количество соединительного кабеля и прочих расходных материалов.
Моменты, на которые стоит обратить внимание
Несмотря на то, что базовой схемы не существует, и каждая разрабатывается с учётом индивидуальных особенностей, существуют важные рекомендации, пренебрегать которыми не рекомендуется.
Приборы с большим потреблением электроэнергии (бойлер, электроплита, холодильник, стиральная машина) желательно подключать с возможностью заземления. Для этого используется специальных трехжильный провод («земля», «фаза» и «ноль»). Кабель такого типа рекомендуется использовать в местах с повышенной влажностью, например, в ванной.
Для реализации схемы электропроводки в частном доме оптимальным вариантом является кабель сечением 2,5 мм. Он идеально подходит для розеток и светильников, хотя для последних можно взять провод с сечением 1,5 мм, но экономия будет несущественной.
Очень важно не перегружать розетки. При подключении нескольких допустимая суммарная мощность составляет 4,6 кВт. Также у каждого крупного бытового прибора должна быть индивидуальная розетка.
Этапы самостоятельного монтажа проводки
Монтажные работы начинаются с разметки стен. На них наносится путь пролегания кабеля и отмечаются места, где будут расположены розетки и выключатели. Главное правило, которое поможет избежать «головной боли» в дальнейшем, заключается в том, что провода располагают только в горизонтальном или вертикальном положении. Никаких диагоналей для экономии кабеля быть не должно. Повороты выполняются строго под углом в 90°. От потолка делается отступ минимум 20 см.
Что касается розеток и выключателей, то чаще всего споры зарождаются касательно высоты их расположения. Выключатели преимущественно располагают с той стороны, где находится ручка. Существует два стандарта высоты для выключателей — 50-80 см и 150 см от пола. Второй вариант присущ постройкам советского типа, а в новых домах предпочтение отдаётся первому варианту. Места расположения выключателей лучше сразу нанести на схему электропроводки в частном доме. Это касается и мест для розеток. Касательно их стандарт отсутствует, но по негласному правилу их размещают либо на расстоянии 80 см от пола, либо в пределах 20-30 см, практически сразу над плинтусом. Основным моментом выбора места для розетки является удобство пользования.
-

- схема подключения выключателя и розетки
На следующем этапе в стенах штробят каналы и отверстия под коробки. Кабель в канале фиксируется гипсом, он быстро высыхает и обеспечивает надёжную фиксацию. На гипс садятся и пластиковые коробки, в которые монтируют выключатели и розетки. Между собой провода скручиваются, при этом площадь соприкосновения должна быть максимальной. Эти места подлежат изоляции.
Читайте также нашу статью «Особенности организации кухонного освещения с помощью встраиваемых потолочных светильников светодиодного типа».
Как видите, имея базовые знания и подкрепив их небольшими практическими навыками, монтаж проводки можно выполнить своими силами.
papamaster.su












